Achievement of RAMS* studies
*RAMS = Reliability, Availability, Maintainability, Safety

Reliability/SIL*/HIPS** studies:
With extensive experience in reliability engineering and functional safety, we support industrial stakeholders in securing their critical systems and optimizing their operational performance.
Service objective
Assessment of the mean Probability of Failure on Demand (PFDavg) of Safety Instrumented Functions (SIF) to determine the SIL (Safety Integrity Level) according to IEC 61508/61511 International Standards; Reliability analysis of a given system (dedicated to safety or not) and identification of the main contributors to unreliability.
What we do
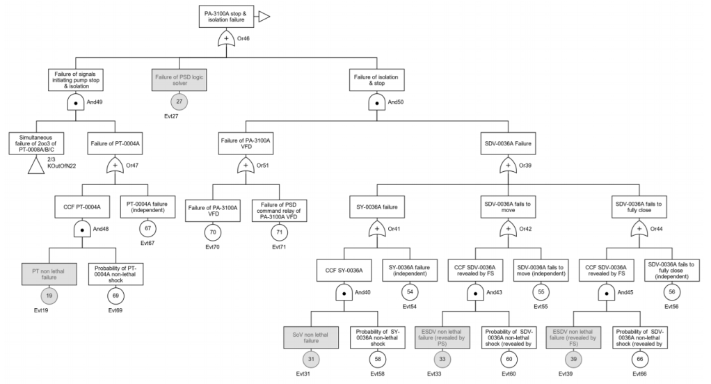
Analysis of the system and of all effects of individual equipment failures through FMEA (Failure Mode and Effects Analysis, ref. to IEC 60812) tables; gathering of all operational data (maintenance strategy, testing policies, redundancy levels, reconfiguration scenarios, resource limitations…); reliability data selection; analysis and quantification of Common Cause Failures (CCF); construction of the reliability model (generally with fault trees); analysis of results; recommendations and issuance of all deliverables.
Value & Benefits
Verification of whether SIL targets are met; optimization of testing policies and redundancy levels, with identification of associated potential cost savings.
Who it is for
HSE and safety engineers, reliability engineers, instrumentation specialists, operations engineers, architects, and any stakeholder involved in functional safety or system reliability.
Deliverables
Structured meeting minutes, reliability models, presentation materials, and a comprehensive final report.
Approach/Methodology
Our methodology strictly follows IEC 61508, IEC 61511, and ISO/TR 12489 standards. Fault tree modeling is our preferred technique due to its clarity, robustness, and suitability for SIL assessment.
Use cases
- SIL verification for new or existing Safety Instrumented Systems (SIS).
- Extension of testing policies for a system already in operation by replacing generic reliability data with historical data (if available and robust enough) to reduce OPerating EXpenditures (OPEX).
- Comparative assessment of redundancy architectures to support design decisions.
*SIL = Safety Integrity Level
**HIPS = High Integrity Protection System


Why K-DELIS Reliability Engineering?
- Independent and rigorous analysis
- Clear, decision‑oriented deliverables
- Strong experience with complex industrial systems
- Ability to translate technical results into strategic recommendations
Production Availability Studies (PAS)/RAM studies:
We support industrial operators in maximizing asset performance through rigorous, data‑driven availability and PAS/RAM analyses.
Service objective
Analysis of the ability of a production, injection, or transportation system to deliver its expected performance. Availability is quantified as the ratio between actual production (accounting for all planned and unplanned events) and the theoretical production achievable under full availability.
What we do
Functional analysis (identification of all equipment items that can have a direct or indirect effect on the system in case of failure); gathering of operational data (production/injection profiles, restart durations, impact of weather conditions, safety tests, resource limitations, logistic delays, etc.); reliability data selection; construction of the simulation model; analysis of results; identification of the main contributors to production/injection shortfalls; sensitivity studies; recommendations and issuance of all deliverables.
Value & Benefits
Verification of availability targets and identification of performance gaps; comparison of design options to support investment decisions; optimization of redundancy levels and spare‑part policies with identification of associated potential cost savings; review and refinement of preventive maintenance programs to improve asset performance.
Who it is for
Operations engineers, architects, reliability engineers, maintenance engineers, and stakeholders involved in asset performance and system design.
Deliverables
Structured meeting minutes, PAS/RAM models, presentation materials, and a comprehensive final report.
Approach/Methodology
Our methodology is fully aligned with ISO 20815. Petri nets (ref. to ISO/IEC 15909‑1) are our preferred modeling technique due to their ability to represent complex dynamic behaviors and operational constraints.
Use cases
- Comparative assessment of design options during project development.
- Verification of contractual or internal availability targets.
- Construction of a model of existing facilities, calibration using historical data, and assessment of the impact of an extension, a design modification, or a change in operating philosophy on asset performance and GreenHouse Gas (GHG) emissions.
- Evaluation of design simplifications to reduce CAPital EXpenditures (CAPEX) while maintaining acceptable performance levels.


Why K-DELIS Reliability Engineering?
- Independent and rigorous modeling
- Clear, decision‑oriented insights
- Strong experience with complex production systems
- Ability to quantify both performance and environmental impacts